Fabian Offert’s Project
-
saharss2533
- Posts: 19
- Joined: Tue Jan 17, 2012 4:10 pm
Fabian Offert’s Project
Fabian Offert’s Project
Re: Fabian Offert’s Project
Here's my writing as of Tuesday, November 18.
Edited to include as attachment.
Edited to include as attachment.
- Attachments
-
- MAT254_IN-PROGRESS.pdf
- (71.74 KiB) Downloaded 2232 times
Last edited by fabian on Tue Nov 25, 2014 1:33 pm, edited 2 times in total.
Re: Fabian Offert’s Project
Update for Tuesday, November 25.
Attached are the current version of my paper and the current version of my methodology graph. The inspiration for this was the "Integrated Space Plan" which is also attached. All files are under heavy editing at this point.
Attached are the current version of my paper and the current version of my methodology graph. The inspiration for this was the "Integrated Space Plan" which is also attached. All files are under heavy editing at this point.
- Attachments
-
- integratedspaceplan.pdf
- (171.27 KiB) Downloaded 2425 times
-
- MAT254_IN-PROGRESS.pdf
- (430.95 KiB) Downloaded 2284 times
Last edited by fabian on Sun Dec 14, 2014 4:31 am, edited 1 time in total.
Re: Fabian Offert’s Project
Update for Tuesday, December 2, 2014.
Please note that this is still a draft in regard to both content and style (a final paragraph is missing, some paragraphs are kind of roughly written etc.).
Please note that this is still a draft in regard to both content and style (a final paragraph is missing, some paragraphs are kind of roughly written etc.).
- Attachments
-
- MAT254_IN-PROGRESS.pdf
- (451.66 KiB) Downloaded 2373 times
Re: Fabian Offert’s Project
Update for Sunday, December 7, 2014.
Beta of the final version of my paper and my methodology graph. The paper still needs minor editing for clarity, to be finalized in a week.
Beta of the final version of my paper and my methodology graph. The paper still needs minor editing for clarity, to be finalized in a week.
- Attachments
-
- MAT254_IN-PROGRESS.pdf
- (490.99 KiB) Downloaded 2335 times
Re: Fabian Offert’s Project
Update for Tuesday, December 9, 2014.
Here's the true final version of the paper and the graph that I presented in class today. Both have been heavily edited.
Here's the true final version of the paper and the graph that I presented in class today. Both have been heavily edited.
- Attachments
-
- MAT254_FINAL.pdf
- (511.07 KiB) Downloaded 2272 times
Last edited by fabian on Sun Dec 14, 2014 4:30 am, edited 1 time in total.
Re: Fabian Offert’s Project
Abstract
The idea of quantum simulation, first conceived by Richard Feynman in his influential 1982 lecture "Simulating Physics with Computers", introduced a peculiar new way of thinking about computer simulation and the relation between the material and the symbolic in general.
In this paper, I examine the conceptual implications of quantum simulation by reading Feynman's lecture with Theodor W. Adorno's aesthetic theory. I argue that the notion of quantum simulation can be understood to be in a state of conceptual superposition - which is, at its very core, an aesthetic principle.
As quantum simulation means not only the simulation of quantum processes, but the simulation of quantum processes with quantum processes, it requires nothing less than the simulated to become the fabric of the simulation. Quantum simulation treats the material as symbolic, it symbolizes the material - not by referencing it (not even in a mediated way), but by making it an actual symbolic system, that exists in the real world like the electric charges that do not represent, but are our thoughts in the realm of the material.
Similarly, by sculpting experience, art builds up coherence from matter without forcing matter into symbols, but still forming it into a symbolic system - as Adorno points out, art "draws consequences" - logical consequences - "from phenomena". Matter, for art, exists at the same time in its material and its symbolic state, it is cast into a symbolic system without symbols - it is in a state of conceptual superposition.
Fig. 1: The Penrose stairs illustrate my conceptual approach.
Methodology
My project is concerned with methodology in two ways.
First, the paper itself reads a scientific method (quantum simulation) through the lens of aesthetic theory, exploring not only the interface of art and science, but the abstract conceptual overlap between art and science. In other words, the paper is not so much concerned with how art explores scientific questions or how science produces aesthetically pleasing results, but tries to take everything a step further in investigating how abstract scientific thinking and abstract artistic/aesthetic thinking use the same logical operations to explore their respective subjects. This is exemplified for the case of quantum simulation.
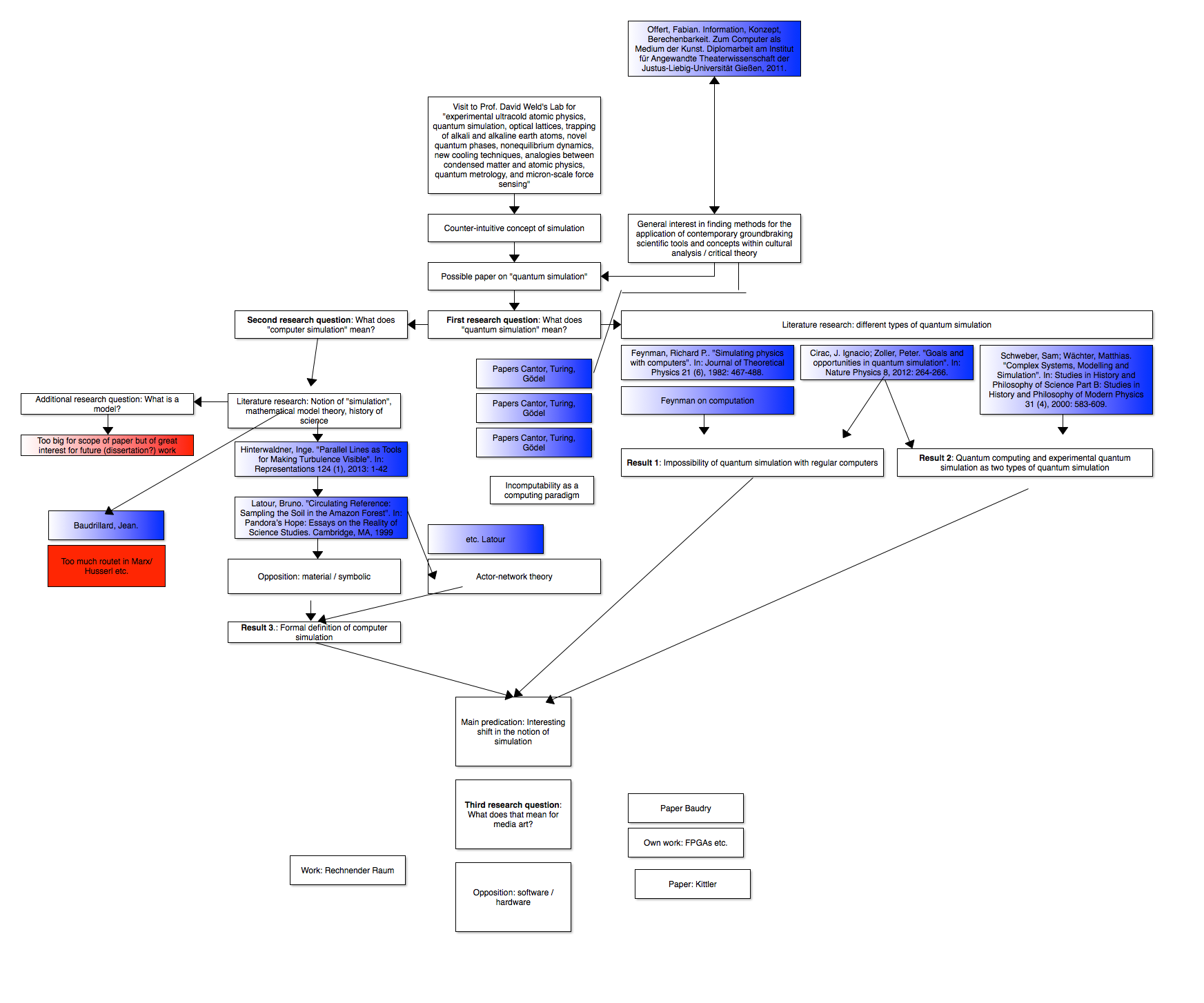
Second, my own methodology in writing the paper is visualized in a "methodology graph". In this graph (that actually became both a helpful tool for and a reflection on my writing process) I show the flow of ideas over time, from a first interest in the subject of quantum simulation, triggered by the class visit to David Weld's lab, to my initial research questions and from there via various intermediate steps and literature reviews to the final argument. There is a simple color code to the graph, where sources (papers, books etc.) are represented as blue boxes, results as green boxes and "roadblocks" as red boxes. The graph is my answer to the first, second and fourth methodology questions: ""What are the rules, what are the conditions, what are the decision-making processes by which you do what you do?", "How did you proceed, everyone has certain ways of problem-solving?" and "What were the steps taken to achieve/realize the project?".
Fig. 2: The methodology graph.
I would like to add that the most severe revisions were made during the transition from the "beta" to the "final" version of the paper - this is because my writing process includes a rigorous final revision step, where I usually scrap half the material and rewrite the rest. This was also the case for this project.
To answer the third methodology question, my specific background in writing about the computer as a medium of art (for instance, in my diploma thesis) enabled me to see the possibility of an aesthetic reading of quantum simulation in the first place, as I like to think that the related conceptual vocabulary is available to me as a tool of critical investigation regardless of the subject.
Finally, to also consider the broad perspective: I think that at the start of my analytical process (and, also of my artistic process, for that matter) is always the vague feeling that some concept or object or relationship of concepts and/or objects has the potential to evolve and suddenly enable a radically different perspective if only being subjected to a rigorous enough investigation, and I hope that this project demonstrates that approach.
In the next couple of weeks I hope to have the time to refine the paper to a point where I can submit it to an academic conference.
I made some minor corrections, so please find it attached to this post again.
Edit: Well, it seems my project is right on time: http://www.news.ucsb.edu/2014/014647/uc ... lyst-award
The idea of quantum simulation, first conceived by Richard Feynman in his influential 1982 lecture "Simulating Physics with Computers", introduced a peculiar new way of thinking about computer simulation and the relation between the material and the symbolic in general.
In this paper, I examine the conceptual implications of quantum simulation by reading Feynman's lecture with Theodor W. Adorno's aesthetic theory. I argue that the notion of quantum simulation can be understood to be in a state of conceptual superposition - which is, at its very core, an aesthetic principle.
As quantum simulation means not only the simulation of quantum processes, but the simulation of quantum processes with quantum processes, it requires nothing less than the simulated to become the fabric of the simulation. Quantum simulation treats the material as symbolic, it symbolizes the material - not by referencing it (not even in a mediated way), but by making it an actual symbolic system, that exists in the real world like the electric charges that do not represent, but are our thoughts in the realm of the material.
Similarly, by sculpting experience, art builds up coherence from matter without forcing matter into symbols, but still forming it into a symbolic system - as Adorno points out, art "draws consequences" - logical consequences - "from phenomena". Matter, for art, exists at the same time in its material and its symbolic state, it is cast into a symbolic system without symbols - it is in a state of conceptual superposition.
Fig. 1: The Penrose stairs illustrate my conceptual approach.
Methodology
My project is concerned with methodology in two ways.
First, the paper itself reads a scientific method (quantum simulation) through the lens of aesthetic theory, exploring not only the interface of art and science, but the abstract conceptual overlap between art and science. In other words, the paper is not so much concerned with how art explores scientific questions or how science produces aesthetically pleasing results, but tries to take everything a step further in investigating how abstract scientific thinking and abstract artistic/aesthetic thinking use the same logical operations to explore their respective subjects. This is exemplified for the case of quantum simulation.
Second, my own methodology in writing the paper is visualized in a "methodology graph". In this graph (that actually became both a helpful tool for and a reflection on my writing process) I show the flow of ideas over time, from a first interest in the subject of quantum simulation, triggered by the class visit to David Weld's lab, to my initial research questions and from there via various intermediate steps and literature reviews to the final argument. There is a simple color code to the graph, where sources (papers, books etc.) are represented as blue boxes, results as green boxes and "roadblocks" as red boxes. The graph is my answer to the first, second and fourth methodology questions: ""What are the rules, what are the conditions, what are the decision-making processes by which you do what you do?", "How did you proceed, everyone has certain ways of problem-solving?" and "What were the steps taken to achieve/realize the project?".
Fig. 2: The methodology graph.
I would like to add that the most severe revisions were made during the transition from the "beta" to the "final" version of the paper - this is because my writing process includes a rigorous final revision step, where I usually scrap half the material and rewrite the rest. This was also the case for this project.
To answer the third methodology question, my specific background in writing about the computer as a medium of art (for instance, in my diploma thesis) enabled me to see the possibility of an aesthetic reading of quantum simulation in the first place, as I like to think that the related conceptual vocabulary is available to me as a tool of critical investigation regardless of the subject.
Finally, to also consider the broad perspective: I think that at the start of my analytical process (and, also of my artistic process, for that matter) is always the vague feeling that some concept or object or relationship of concepts and/or objects has the potential to evolve and suddenly enable a radically different perspective if only being subjected to a rigorous enough investigation, and I hope that this project demonstrates that approach.
In the next couple of weeks I hope to have the time to refine the paper to a point where I can submit it to an academic conference.
I made some minor corrections, so please find it attached to this post again.
Edit: Well, it seems my project is right on time: http://www.news.ucsb.edu/2014/014647/uc ... lyst-award
- Attachments
-
- MAT254_FINAL.pdf
- (512.11 KiB) Downloaded 2335 times